移至主要內容區

花蓮管理處

花蓮管理處

:::
:::

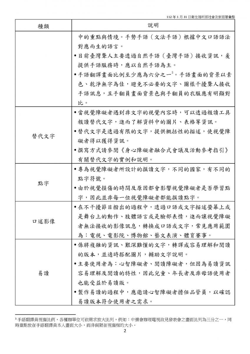
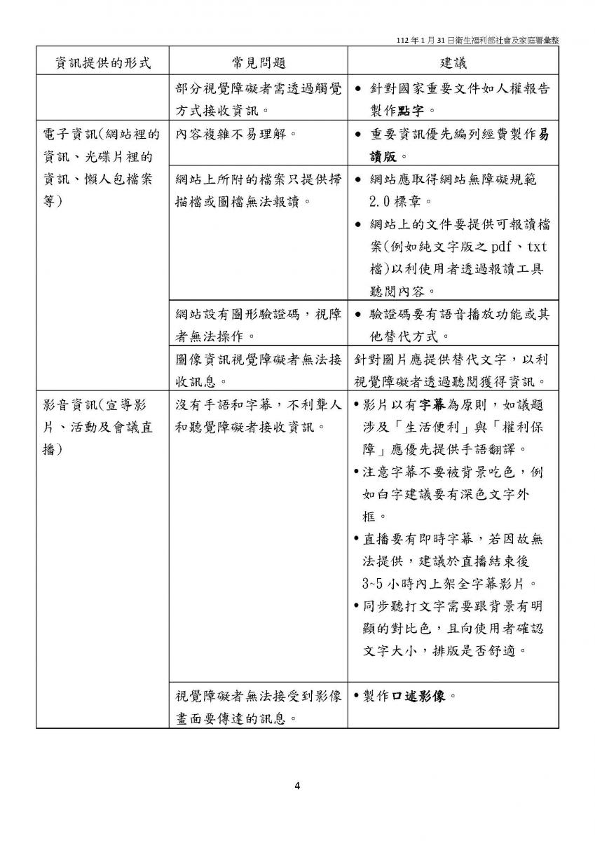
政府宣導素材應注意之可及性格式

附件下載
檔案名稱 格式
政府宣導素材應注意之可及性格式_頁面_1 雜湊值驗證 政府宣導素材應注意之可及性格式_頁面_1_18110_2088.jpg
格式:jpg 檔案大小:151 KB 下載次數:188
政府宣導素材應注意之可及性格式_頁面_2 雜湊值驗證 政府宣導素材應注意之可及性格式_頁面_2_18110_9065.jpg
格式:jpg 檔案大小:160 KB 下載次數:169
政府宣導素材應注意之可及性格式_頁面_3 雜湊值驗證 政府宣導素材應注意之可及性格式_頁面_3_18110_8786.jpg
格式:jpg 檔案大小:123 KB 下載次數:178
政府宣導素材應注意之可及性格式_頁面_4 雜湊值驗證 政府宣導素材應注意之可及性格式_頁面_4_18110_3338.jpg
格式:jpg 檔案大小:124 KB 下載次數:173
政府宣導素材應注意之可及性格式_頁面_5 雜湊值驗證 政府宣導素材應注意之可及性格式_頁面_5_18110_3411.jpg
格式:jpg 檔案大小:122 KB 下載次數:163
最後更新日期2024/02/06
回頂部